2026
Kaiyue Zhang, Hongyan Tao, Dashuai Zhu, Zhang Yue, Shiqi Hu, Yiping Wu, Na Yan, Yilan Hu, Shuo Liu, Mengrui Liu, Torsten Peter Vahl, Lauren Sharan Ranard, Xiao Cheng, Alexander Romanov, Jiaming Liu, Savannah Weihang Zhang, Yuan Li, Chao Lu, Ming Shen, Andrew Lewis, Ke Huang, and Ke Cheng*. Single intramuscular injection of self-amplifying RNA of Nppa to treat myocardial infarction. Science. 5 March 2026. https://doi.org/10.1126/science.adu9394.

Michael Winkelbauer, Melanie Generali, Ke Cheng, Maximilian Y. Emmert, Parth Chansoria*. Epicardial patches for myocardial repair: circumventing barriers to heal ischemic heart tissue. Trends in Biotechnology. 6 March 2026. https://doi.org/10.1016/j.tibtech.2026.01.014.

Bingrui Li, Ke Cheng, Raghu Kalluri*. Hype versus reality of artificial intelligence (AI) platforms: unmasking the limitations of large language models in the use of scientific writing and reporting. Extracellular Vesicle. 13 February 2026. https://doi.org/10.1016/j.vesic.2026.100106.

Teertha Ayanji, Na Yan, Litian Jia, Ke Cheng*. Non-invasive administration of exosomes. Journal of Controlled Release. 03 February 2026. https://doi.org/10.1016/j.jconrel.2026.114674.

Xiao Cheng, Ke Cheng*. Harnessing hemostasis to transform surgical scars into CAR-T immunological niches. PNAS. 02 February 2026. https://doi.org/10.1073/pnas.2535463123.
Shuo Liu, Mengrui Liu, Zhenzhen Wang, Shiqi Hu, Kaiyue Zhang, Chao Lu, Xiao Cheng, Ming Shen, Jianing Bi, Dashuai Zhu* & Ke Cheng*. Engineering bispecific exosome activators of T cells to target immune checkpoint inhibitor-resistant metastatic melanoma. Nature Biotechnology. 05 January 2026. https://doi.org/10.1038/s41587-025-02890-8.

2025
S. Holdsclaw, D. Silkstone, F. Moazzam, H. Jeanneret, N. Tehsin, E. Norris, E. Talic, K. Popowski, G. Cruse, K. Cheng, A. Moatti*. Round window membrane extracellular vesicles facilitate inner ear drug delivery. Journal of Controlled Release. 11 November 2025. https://doi.org/10.1016/j.jconrel.2025.114153.

Chunxi Wang, Xiao Cheng, Ke Cheng*, Fan Yuan*. Extracellular Vesicles are Key Mediators for Direct Antigen Transport to Draining Lymph Nodes. Molecular Therapy. 15 October 2025. https://doi.org/10.1016/j.ymthe.2025.10.034.

Savannah Weihang Zhang, David A. Edwards, Robert Langer*, Ke Cheng*. Inhalable materials and biologics for lung defence and drug delivery. Nature Reviews Materials. 24 September 2025. https://doi.org/10.1038/s41578-025-00841-y.

Suh Hee Cook, Jack Twiddy, Yuan Li, Kiran M. Ali, Daxian Zha, Kaleah Gaddy, Lauren Mabe, Ke Huang, Ke Cheng, Michael A. Daniele, Jessica M. Gluck*. Modular bioreactor for multi-well electrical stimulation of in vitro cardiac tissue engineering constructs. Lab on a Chip. 15 September 2025. https://doi.org/10.1039/D5LC00234F

Sen Zhang, Yuan Li, Zimeng Li, Nabil Chedid, Peiqi Zhang, Ke Cheng, Xiaomeng Fang*. 3D-Printed Soft Magnetoactive Origami Actuators. Advanced Functional Materials. 12 September 2025. https://doi.org/10.1002/adfm.202516404


Christina M. Eckhardt*, Wending Li, Tessa R. Bloomquist, Gabriela Jackson, Naya Joglekar, Zhonghua Liu, Peter De Hoff, Pantel S. Vokonas, David Sparrow, Louise C. Laurent, Lyle G. Best, Shelley Cole, Jason G. Umans, Ying Zhang, Arce Domingo-Relloso, Tiffany R. Sanchez, Joel Schwartz, Ke Cheng, Ana Navas-Acien, Andrea A. Baccarelli, Haotian Wu. Extracellular vesicle-encapsulated microRNA signatures of cigarette smoking and smoking-related harm.
Respiratory Medicine. September 2025. https://doi.org/10.1016/j.rmed.2025.108226.

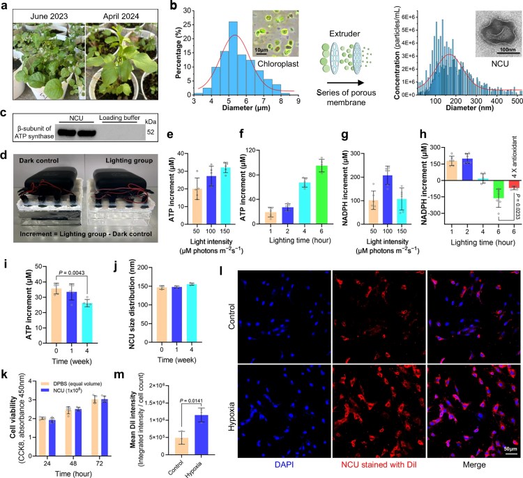
YongBo Lv, Dashuai Zhu, Junlang Li, Yuan Li, Chao Lu, Jianing Bi, Ke Huang, Shiqi Hu, Shuo Liu, Na Yan, Ke Cheng*, Juan Wang*. Plant-derived hydrogel and photosynthetic nano-units for myocardial infarction therapy. Nature Communications. 18 August 2025. https://doi.org/10.1038/s41467-025-62020-5

Hai Linh Tran, Wenshu Zheng*, David A. Issadore, Hyungsoon Im, Yoon-Kyoung Cho, Yuanqing Zhang, Dingbin Liu, Yang Liu, Bo Li, Fei Liu, David Tai Wai Wong, Jiashu Sun, Kun Qian, Mei He, Meihua Wan, Yong Zeng, Ke Cheng, Tony Jun Huang, Daniel T. Chiu, Luke P. Lee, Lei Zheng, Andrew K. Godwin, Raghu Kalluri, Steven A. Soper, Tony Y. Hu*. Extracellular Vesicles for Clinical Diagnostics: From Bulk Measurements to Single-Vesicle Analysis. ACS Nano. 28 July 2025. https://doi.org/10.1021/acsnano.5c00706

Ke Huang, Dashuai Zhu, Jennifer Soto, Shiqi Hu, Jun Fang , Joyce Huang, Xuexiang Zhang, Junlang Li, Yuan Li, Panagiotis Tasoudis, Shuo Liu, Xuan Mei, Tyler Hoffman, Thomas G. Caranasos, Cunjiang Yu, Zhen Gu, Song Li, Ke Cheng*. Immunomodulatory microneedle patch for cardiac repair in rodent and porcine models of myocardial infarction. Cell Biomaterials. 23 July 2025. https://doi.org/10.1016/j.celbio.2025.100152

Lewen Mao, Zhang Yue, Dashuai Zhu, Chao Lu, Ke Cheng*. Exosomes: bridge metabolic regulation in cardiac repair. npj Biomedical Innovations. 2 July 2025. https://doi.org/10.1038/s44385-025-00030-0

Xuan Mei, Dashuai Zhu, Junlang Li, Ke Huang, Shiqi Hu, Malcolm Xing, Ke Cheng*. Minimally invasive snakebite inspired microneedle delivery system for internal organs.
Bioactive Materials. July 2025. https://doi.org/10.1016/j.bioactmat.2025.03.004

Anran Zhang, Zhang Yue, Bryant Grove, Yizhang Wu, Yihan Liu, Yuxin Su, Yu Chen, Elvis Tanyi, Sicheng Xing, Brayden Davis, Kihyun Lee, Gongkai Yuan, Wanrong Xie, Yihang Wang, Zhibo Zhang, Arjun Putcha, Kate Huang, Haozhe Wang, Boran Ma*, Ke Cheng*, Wubin Bai*. Highly-Soft, Scalable, Personalizable Skin-Interfaced Systems via Self-Healing Gels.
Advanced Functional Materials. 26 June 2025. https://doi.org/10.1002/adfm.202507821

Yang You, Mengrui Liu, Na Yan, Dashuai Zhu, Xiao Cheng, Yilan Hu, Yuan Li, Zhen Qin, Zhixin Zhu, Ke Cheng*. Smart Materials and Devices for Enhanced Delivery of Extracellular Vesicles. Advanced Materials. 11 June 2025. https://doi.org/10.1002/adma.202501081

Vanessa YiRan Li, Nicole Rosas, Sharon Fleischer, Gordana Vunjak-Novakovic, Ke Cheng*. MicroRNAs won the Nobel Prize. Now, can extracellular vesicles help them become drugs?
Extracellular Vesicle. June 2025. https://doi.org/10.1016/j.vesic.2025.100080

Kaiyue Zhang, Ke Cheng*. Head-to-head comparison of extracellular vesicles from different cell sources for cardiac repair.
Extracellular Vesicle. June 2025. https://doi.org/10.1016/j.vesic.2025.100068
Rafaela VP Ribeiro, Salah E. Altarabsheh, Daemiel L. Segamanasinghe, Ismar W. Lopez-Muralles, Ana S Garcia Moreno, Gustavo Knop, Fuad Al-Azzam, Jorge Mallea, Douglas G. Brownfield, Aaron C. Olson, Daniel F. Gibbard, Yujia Jing, Ke Cheng, Sahar A. Saddoughi*. Preconditioning Donor Lungs with Lung-Derived Exosomes Mitigates Ischemia-Reperfusion Injury in a Warm Ischemia Porcine DCD Model
J Heart Lung Transplant. 22 March 2025. https://doi.org/10.1016/j.healun.2025.03.018

Shuo Liu, Kristen D. Popowski, Christina M. Eckhardt, Weihang Zhang, Junlang Li, Yujia Jing, Dylan Silkstone, Elizabeth Belcher, Megan Cislo, Shiqi Hu, Halle Lutz, Asma Ghodsi, Mengrui Liu, Phuong-Uyen C. Dinh*, Ke Cheng*. Inhalable Hsa-miR-30a-3p Liposomes Attenuate Pulmonary Fibrosis.
Advance Science. 22 March 2025. https://doi.org/10.1002/advs.202405434

Weihang (Savannah) Zhang, Ke Cheng*. Inhalable nanozymes against pneumonia.
Nat. Mater. 13 March 2025. https://doi.org/10.1038/s41563-025-02182-1

Shaohui Deng, Lijun Hu, Guo Chen, Jujian Ye, Zecong Xiao, Tianwang Guan, Shuai Guo, Wei Xia, Du Cheng, Xiaochun Wan*, Ke Cheng*, Caiwen Ou*. A PD-L1 siRNA-Loaded Boron Nanoparticle for Targeted Cancer Radiotherapy and Immunotherapy.
Advance Materials. 16 February 2025. https://doi.org/10.1002/adma.202419418

Yuan Li, Ke Cheng*. Delaying Drug Release: A Time Capsule for the Heart.
J Am Coll Cardiol Basic Trans Science. 1 February 2025. https://doi.org/10.1016/j.jacbts.2025.01.006
Xinyu Lin, Ludan Yue, Ke Cheng, Lang Rao*. Engineering Cellular Vesicles for Immunotherapy. Acc. Mater. Res. 22 January 2025. https://doi.org/10.1021/accountsmr.4c00362

Mengrui Liu, Brian Henick, Ke Cheng*. Translational inhalable extracellular vesicle‐based mRNA therapy for the treatment of lung cancer. Clin Transl Med. 12 January 2025. https://doi.org/10.1002/ctm2.70186

2024
Yilan Hu, Weihang Zhang, Shah Rukh Ali, Koji Takeda, Torsten Peter Vahl, Donghui Zhu, Yi Hong, Ke Cheng*. Extracellular vesicle therapeutics for cardiac repair. JMCC. 16 December 2024. https://doi.org/10.1016/j.yjmcc.2024.11.005

Dongjian Han, Zhe Li, Fuhang Wang, Ke Cheng*, Deliang Shen*. Apoptotic extracellular vesicles: mechanisms, applications, and therapeutic potential. Med-X. 16 December 2024. https://doi.org/10.1007/s44258-024-00039-x

Kaiyue Zhang, Huifang Li, Ke Cheng*. Extracellular Vesicle Imaging in Theranostic Applications. Extracellular Vesicle: Biology and Translational Application. 12 December 2024. https://doi.org/10.1007/978-981-97-5536-3_15

Fei Wang, Lanya Li, Junyao Deng, Jiacong Ai, Shushan Mo, Dandan Ding, Yingxian Xiao, Shiqi Hu, Dashuai Zhu, Qishan Li, Yan Zeng, Zhitong Chen, Ke Cheng, Zhenhua Li*. Lipidomic analysis of plant-derived extracellular vesicles for guidance of potential anti-cancer therapy. Bioactive Materials. 10 December 2024. https://doi.org/10.1016/j.bioactmat.2024.12.001

Yizhang Wu, Yihan Liu, Yuan Li, Ziquan Wei, Sicheng Xing, Yunlang Wang, Dashuai Zhu, Ziheng Guo, Anran Zhang, Gongkai Yuan, Zhibo Zhang, Ke Huang, Yong Wang, Guorong Wu, Ke Cheng, and Wubin Bai*. Symmetry engineering in 2D bioelectronics facilitating augmented biosensing interfaces. PNAS. 18 November 2024. https://doi.org/10.1073/pnas.2412684121

Ryan E. Kilgore, Brandyn D. Moore, Sobhana A. Sripada, Wenning Chu*, Shriarjun Shastry, Eduardo Barbieri, Shiqi Hu, Weihua Tian, Heidi Petersen, Mohammad Mohammadifar, Aryssa Simpson, Ashley Brown, Joseph Lavoie, Driss Elhanafi, Steffen Goletz, Ke Cheng, Michael A. Daniele, Stefano Menegatti*. Peptide ligands for the universal purification of exosomes by affinity chromatography. Biotechnol Bioeng. 15 October 2024. https://doi.org/10.1002/bit.28821

Junlang Li, Shenghuan Sun, Dashuai Zhu, Xuan Mei, Yongbo Lyu, Ke Huang, Yuan Li, Shuo Liu, Zhenzhen Wang, Shiqi Hu, Halle J. Lutz, Kristen D. Popowski, Phuong-Uyen C. Dinh, Atul J. Butte, and Ke Cheng*. Inhalable exosomes promote heart repair after myocardial infarction. Circulation. 26 August 2024. https://doi.org/10.1161/CIRCULATIONAHA.123.065005

Xiaolin Cui, Jiacheng Guo, Peiyu Yuan, Yichen Dai, Pengchong Du, Fengyi Yu, Zhaowei Sun, Jinying Zhang, Ke Cheng*, Junnan Tang*. Bioderived Nanoparticles for Cardiac Repair. ACS Nano. 26 August 2024. https://doi.org/10.1021/acsnano.3c07878

Christina M. Eckhardt*, Haotian Wu, Gabriela Jackson, Marisa H. Sobel, Tessa Bloomquist, Adnan Divjan, Hadler da Silva, Lyle G. Best, Shelley Cole, Jason Umans, Ying Zhang, Peter de Hoff, Louise C. Laurent, Matthew S. Perzanowski, Ke Cheng, Andrea A. Baccarelli, Tiffany R. Sanchez. Extracellular Vesicle-Encapsulated microRNAs and Respiratory Health Among American Indian Participants in the Strong Heart Study. CHEST. 16 August 2024. https://doi.org/10.1016/j.chest.2024.08.004
Ge Zhang, Zeyu Wang, Zhuang Tong, Zhen Qin, Chang Su, Demin Li, Shuai Xu, Kaixiang Li, Zhaokai Zhou, Yudi Xu, Shiqian Zhang, Ruhao Wu, Teng Li, Youyang Zheng, Jinying Zhang*, Ke Cheng* & Junnan Tang*. AI hybrid survival assessment for advanced heart failure patients with renal dysfunction. Nature Communications. 08 August 2024. https://doi.org/10.1038/s41467-024-50415-9

Doyeon Koo, Xiao Cheng, Shreya Udani, Sevana Baghdasarian, Dashuai Zhu, Junlang Li, Brian Hall, Natalie Tsubamoto, Shiqi Hu, Jina Ko, Ke Cheng* & Dino Di Carlo*. Optimizing cell therapy by sorting cells with high extracellular vesicle secretion. Nature Communications. 07 June 2024. https://doi.org/10.1038/s41467-024-49123-1

Lanya Li, Fei Wang, Dashuai Zhu, Shiqi Hu, Ke Cheng*, Zhenhua Li*, Engineering Exosomes and Exosome-like Nanovesicles for Improving Tissue Targeting and Retention. Fundamental Research. 12 April 2024. https://doi.org/10.1016/j.fmre.2024.03.025

Zhenzhen Wang, Shiqi Hu, Kristen D. Popowski, Shuo Liu, Dashuai Zhu, Xuan Mei, Junlang Li, Yilan Hu, Phuong-Uyen C. Dinh, Xiaojie Wang*, Ke Cheng*. Inhalation of ACE2-expressing lungexosomes provides prophylactic protectionagainst SARS-CoV-2. Nature Communications. 12 March 2024. https://doi.org/10.1038/s41467-024-45628-x

Xiao Cheng, Brian S. Henick, Ke Cheng*. Anticancer Therapy Targeting Cancer-Derived Extracellular Vesicles. ACS Nano. 23 February 2024. https://doi.org/10.1021/acsnano.3c06462

Eunice Chee, Emily Mihalko, Kimberly Nellenbach, Jennifer Sollinger, Ke Huang, Mason Hon, Sanika Pandit, Ke Cheng, Ashley Brown. Wound-triggered shape change microgels for the development of enhanced biomimetic function platelet-like particles. Journal of Biomedical Materials Research Part A. 15 Feb 2024. https://doi.org/10.1002/jbm.a.37625

Mariana Cabral, Ke Cheng, Donghui Zhu*. Three-Dimensional Bioprinting of Organoids: Past, Present, and Prospective. Tissue Engineering Part A. 02 February 2024. https://doi.org/10.1089/ten.tea.2023.0209

Huidong Liu, Xiao Zhang, Mengtong Zhang, Sichen Zhang, Jin Li, Yingmin Zhang, Qingyu Wang, Jian Ping Cai, Ke Cheng*, Shaowei Wang*. Mesenchymal Stem Cell Derived Exosomes Repair Uterine Injury by Targeting Transforming Growth Factor-β Signaling. ACS Nano. 19 January 2024. https://doi.org/10.1021/acsnano.3c10884

Mengrui Liu, Shiqi Hu, Na Yan, Kristen D. Popowski, Ke Cheng*. Inhalable extracellular vesicle delivery of IL-12 mRNA to treat lung cancer and promote systemic immunity. Nature Nanotechnology. 11 January 2024. https://doi.org/10.1038/s41565-023-01580-3

Li Luo, Yuetong Li, Ziwei Bao, Dashuai Zhu, Guoqin Chen, Weirun Li, Yingxian Xiao, Zhenzhen Wang, Yixin Zhang, Huifang Liu, Yanmei Chen, Yulin Liao, Ke Cheng, Zhenhua Li. Pericardial Delivery of SDF-1α Puerarin Hydrogel Promotes Heart Repair and Electrical Coupling. Advanced Materials. 04 Jan 2024. https://doi.org/10.1002/adma.202302686

2023
Ke Cheng*, Raghu Kalluri*. Guidelines for clinical translation and commercialization of extracellular vesicles and exosomes based therapeutics. Extracellular Vesicles. 30 Sep 2023. https://doi.org/10.1016/j.vesic.2023.100029

Guojun Yang, Shiqi Hu, Haiyue Jiang, Ke Cheng*. Peelable Microneedle Patches Deliver Fibroblast Growth Factors to Repair Skin Photoaging Damage. Nanotheranostics. 19 June 2023. https://www.ntno.org/v07p0380.htm

Zhenzhen Wang, Zhenhua Li, Weiwei Shi, Dashuai Zhu, Shiqi Hu, Phuong-Uyen C. Dinh, Ke Cheng*. A SARS-CoV-2 and influenza double hit vaccine based on RBD-conjugated inactivated influenza A virus. Science Advances. 23 June 2023. https://doi.org/10.1126/sciadv.abo4100
Ana Maria Gracioso Martins, Douglas B. Snider, Kristen D. Popowski, Karl G. Schuchard, Matias Tenorio, Sandip Akunuri, Junghyun Wee, Kara J. Peters, Anton Jansson, Rohan Shirwaiker, Ke Cheng, Donald O. Freytes, Glenn P. Cruse. Low-dose intrapulmonary drug delivery device for studies on next-generation therapeutics in mice. Journal of Controlled Release. 14 June 2023. https://doi.org/10.1016/j.jconrel.2023.05.039

Xiao Cheng, Shiqi Hu, Ke Cheng*. Microneedle Patch Delivery of PROTACs for Anti-Cancer Therapy. ACS Nano. 09 June 2023. https://doi.org/10.1021/acsnano.3c03166

Adele Moatti, Yuheng Cai, Chen Li, Kristen D Popowski, Ke Cheng, Frances S Ligler, Alon Greenbaum. Tissue clearing and three-dimensional imaging of the whole cochlea and vestibular system from multiple large-animal models. STAR Protoc. 13 April 2023. https://doi.org/10.1016/j.xpro.2023.102220

Kaiyue Zhang, Ke Cheng*. Stem cell-derived exosome versus stem cell therapy. Nature Reviews Bioengineering. 12 April 2023. https://www.nature.com/articles/s44222-023-00064-2

Dashuai Zhu, Shuo Liu, Ke Huang, Junlang Li, Xuan Mei, Zhenhua Li, Ke Cheng*. Intrapericardial long non-coding RNA–Tcf21 antisense RNA inducing demethylation administration promotes cardiac repair. European Heart Journal. 14 Mar 2023. https://doi.org/10.1093/eurheartj/ehad114

Mingqian He, Ke Cheng*. Nanoparticle and microparticle delivery in RNA-based cardiovascular disease treatment. Encyclopedia of Nanomaterials. 01 Mar 2023. https://doi.org/10.1016/B978-0-12-822425-0.00074-9

Xianyun Wang, Shiqi Hu, Dashuai Zhu, Junlang Li, Ke Cheng*, Gang Liu*. Comparison of extruded cell nanovesicles and exosomes in their molecular cargos and regenerative potentials. Nano Research. 28 Feb 2023. https://doi.org/10.1007/s12274-023-5374-3

Xuan Mei, Junlang Li, Zhenzhen Wang, Dashuai Zhu, Ke Huang, Shiqi Hu, Kristen D. Popowski, Ke Cheng*. An inhaled bioadhesive hydrogel to shield non-human primates from SARS-CoV-2 infection. Nature Materials. 09 Feb 23. https://doi.org/10.1038/s41563-023-01475-7

2022
Ke Huang, Ke Cheng*. Sealing the heart from the inside out. Nature Biomedical Engineering. 29 Dec 2022. https://doi.org/10.1038/s41551-022-00981-4

Dashuai Zhu, Shuo Liu, Ke Huang, Zhenzhen Wang, Shiqi Hu, Junlang Li, Zhenhua Li, Ke Cheng*. Intrapericardial Exosome Therapy Dampens Cardiac Injury via Activating Foxo3. Circulation Research. 13 Oct 2022. https://doi.org/10.1161/CIRCRESAHA.122.321384

Shiqi Hu, Dashuai Zhu, Zhenhua Li, Ke Cheng*. Detachable Microneedle Patches Deliver Mesenchymal Stromal Cell Factor-Loaded Nanoparticles for Cardiac Repair. ACS Nano. 23 Sept 2022. https://doi.org/10.1021/acsnano.2c03060

Miao Fan, Hang Li, Deliang Shen, Zhaoshuo Wang, Huifang Liu, Dashuai Zhu, Zhenzhen Wang, Lanya Li, Kristen D. Popowski, Caiwen Ou, Kaihan Zhang, Jinchao Zhang, Ke Cheng, Zhenhua Li. Decoy Exosomes Offer Protection Against Chemotherapy-Induced Toxicity. Advanced Science. 04 Sept 2022. https://doi.org/10.1002/advs.202203505

Jun Fang, Jennifer J.Li, Xintong Zhong, Yue Zhou, Randall J.Lee, Ke Cheng, Song Li. Engineering stem cell therapeutics for cardiac repair. Journal of Molecular and Cellular Cardiology. 18 July 2022. https://doi.org/10.1016/j.yjmcc.2022.06.013

Weiwei Shi, Xiao Cheng, Ke Cheng*. Gecko-Inspired Adhesives with Asymmetrically Tilting-Oriented Micropillars. Langmuir. 13 July 2022. https://doi.org/10.1021/acs.langmuir.2c01002

Kristen D. Popowski, Adele Moatti, Grant Scull, Dylan Silkstone, Halle Lutz, Blanca López de Juan Abad, Arianna George, Elizabeth Belcher, Dashuai Zhu, Xuan Mei, Xiao Cheng, Megan Cislo, Asma Ghodsi, Yuheng Cai, Ke Huang, Junlang Li, Ashley C. Brown, Alon Greenbaum, Phuong-Uyen C. Dinh, Ke Cheng*. Inhalable dry powder mRNA vaccines based on extracellular vesicles. Matter. 11 July 2022. https://doi.org/10.1016/j.matt.2022.06.012

Zhenzhen Wang, Kristen D. Popowski, Dashuai Zhu, Blanca López de Juan Abad, Xianyun Wang, Mengrui Liu, Halle Lutz, Nicole De Naeyer, C. Todd DeMarco, Thomas N. Denny, Phuong-Uyen C. Dinh, Zhenhua Li*, Ke Cheng*. Exosomes decorated with a recombinant SARS-CoV-2 receptor-binding domain as an inhalable COVID-19 vaccine. Nature Biomedical Engineering. 04 July 2022. https://doi.org/10.1038/s41551-022-00902-5

Yihan Liu, Rahul Menon, Arjun Putcha, Ke Huang, Leonardo Bonilla, Rohan Vora, Junye Li, Lin Zhang, Yihang Wang, Lauren Fletcher, Anna Lassiter, Chuqi Huang, John B. Buse, Ke Cheng, Wubin Bai. Skin-Interfaced Deep-Tissue Sensing Patch via Microneedle Waveguides. Advanced Materials Technologies. 29 June 2022.
https://doi.org/10.1002/admt.202200468

Kristen D. Popowski, Blanca López de Juan Abad, Arianna George, Dylan Silkstone, Elizabeth Belcher, Jaewook Chung, Asma Ghodsi, Halle Lutz, Jada Davenport, Mallory Flanagan, Jorge Piedrahita, Phuong-Uyen C. Dinh, Ke Cheng*. Inhalable exosomes outperform liposomes as mRNA and protein drug carriers to the lung. Extracellular Vesicle. 16 June 2022. https://doi.org/10.1016/j.vesic.2022.100002

Mira Chingale, Ke Cheng* and Ke Huang*. 3D Bioprinting Technology – One Step Closer Towards Cardiac Tissue Regeneration. Frontiers in Materials. 02 Feb 2022. https://doi.org/10.3389/fmats.2021.804134

Chi Zhang, Wei Zhang, Dashuai Zhu, Zhenhua Li, Zhenzhen Wang, Junlang Li, Xuan Mei, Wei Xu*, Ke Cheng* and Biao Zhong*. Nanoparticles functionalized with stem cell secretome and CXCR4-overexpressing endothelial membrane for targeted osteoporosis therapy. Journal of Nanobiotechnology. 15 Jan 2022. https://doi.org/10.1186/s12951-021-01231-6

2021
Yaching Hsu, Ke Huang*, Ke Cheng*. Resuscitating the Field of Cardiac Regeneration: Seeking Answers from Basic Biology. Advanced Biology. 22 Dec 2021. https://doi.org/10.1002/adbi.202101133

Xianyun Wang, Shiqi Hu, Junlang Li, Dashuai Zhu, Zhenzhen Wang, Jhon Cores, Ke Cheng, Gang Liu*, and Ke Huang*. Extruded Mesenchymal Stem Cell Nanovesicles Are Equally Potent to Natural Extracellular Vesicles in Cardiac Repair. ACS Applied Materials & Interfaces. 18 Nov 2021. https://doi.org/10.1021/acsami.1c08044

Xuan Mei, Dashuai Zhu, Junlang Li, Ke Huang, Shiqi Hu, Zhenhua Li, Blanca López de Juan Abad, and Ke Cheng*. A fluid-powered refillable origami heart pouch for minimally invasive delivery of cell therapies in rats and pigs. Med. 02 Nov 2021. https://doi.org/10.1016/j.medj.2021.10.001


Amber Carter, Kristen Popowski, Ke Cheng, Alon Greenbaum, Frances S. Ligler, and Adele Moatti*. Enhancement of Bone Regeneration Through the Converse Piezoelectric Effect, A Novel Approach for Applying Mechanical Stimulation. Bioelectricity. 24 Sep 2021. https://doi.org/10.1089/bioe.2021.0019

Sichen Zhang, Dashuai Zhu, Zhenhua Li, Ke Huang, Shiqi Hu, Halle Lutz, Mengjie Xie, Xuan Mei, Junlang Li, Genevieve Neal-Perry, Shaowei Wang*, Ke Cheng*. A stem cell-derived ovarian regenerative patch restores ovarian function and rescues fertility in rats with primary ovarian insufficiency. Theranostics. 18 August 2021. https://www.thno.org/v11p8894.htm


Junlang Li, Yongbo Lv, Dashuai Zhu, Xuan Mei, Ke Huang, Xianyun Wang, Zhenhua Li, Sichen Zhang, Shiqi Hu, Kristen D. Popowski, Ke Cheng*, Juan Wang*.Intrapericardial hydrogel injection generates high cell retention and augments therapeutic effects of mesenchymal stem cells in myocardial infarction. Chemical Engineering Journal. 10 August 2021. https://doi.org/10.1016/j.cej.2021.131581

Jialu Yao, Ke Huang, Dashuai Zhu, Tan Chen, Yufeng Jiang, Junyi Zhang, Lijie Mi, He Xuan, Shiqi Hu, Junlang Li, Yafeng Zhou, Ke Cheng*. A Minimally Invasive Exosome Spray Repairs Heart after Myocardial Infarction. ACS Nano. 21 June 2021. https://doi.org/10.1021/acsnano.1c00628

Zhenhua Li, Zhenzhen Wang, Phuong-Uyen C. Dinh, Dashuai Zhu, Kristen D. Popowski, Halle Lutz, Shiqi Hu, Mark G. Lewis, Anthony Cook, Hanne Andersen, Jack Greenhouse, Laurent Pessaint, Leonard J. Lobo, Ke Cheng*. Cell-mimicking nanodecoys neutralize SARS-CoV-2 and mitigate lung injury in a non-human primate model of COVID-19. Nature Nanotechnology. 16 June 2021. https://doi.org/10.1038/s41565-021-00923-2
Shiqi Hu, Xianyun Wang, Zhenhua Li, Dashuai Zhu, Jhon Cores, Zhenzhen Wang, Junlang Li, Xuan Mei, Xiao Cheng, Teng Su, Ke Cheng*. Platelet membrane and stem cell exosome hybrids enhance cellular uptake and targeting to heart injury. Nano Today. 08 June 2021. https://doi.org/10.1016/j.nantod.2021.101210

Mira Chingale, Dashuai Zhu, Ke Cheng*, Ke Huang*. Bioengineering Technologies for Cardiac Regenerative Medicine. Frontiers in Bioengineering and Biotechnology. 03 June 2021. https://doi.org/10.3389/fbioe.2021.681705

Junlang Li, Shiqi Hu, Dashuai Zhu, Ke Huang, Xuan Mei, Blanca López de Juan Abad, Ke Cheng*. All Roads Lead to Rome (the Heart): Cell Retention and Outcomes From Various Delivery Routes of Cell Therapy Products to the Heart. Journal of the American Heart Association. 06 April 2021. https://www.ahajournals.org/doi/10.1161/JAHA.120.020402

Mengrui Liu, Blanca López de Juan Abad, Ke Cheng*. Cardiac fibrosis: myofibroblast-mediated pathological regulation and drug delivery strategies. Advanced Drug Delivery Reviews. 05 April 2021. https://doi.org/10.1016/j.addr.2021.03.021

Shiqi Hu, Zhenhua Li, Deliang Shen, Dashuai Zhu, Ke Huang, Teng Su, Phuong-Uyen Dinh, Jhon Cores, Ke Cheng*. Exosome-eluting stents for vascular healing after ischaemic injury. Nature Biomedical Engineering. 05 April 2021. https://doi.org/10.1038/s41551-021-00705-0

Dashuai Zhu, Ke Cheng*. Cardiac Cell Therapy for Heart Repair: Should the Cells Be Left Out? Cells. 13 March 2021. https://doi.org/10.3390/cells10030641

Tyler A Allen, Ke Cheng*. Imaging and Isolation of Extravasation-Participating Endothelial and Melanoma Cells During Angiopellosis. Methods in Molecular Biology. 12 March 2021. DOI: 10.1007/978-1-0716-1205-7_30
Dashuai Zhu, Zhenhua Li, Ke Huang, Thomas G. Caranasos, Joseph S. Rossi, Ke Cheng*. Minimally invasive delivery of therapeutic agents by hydrogel injection into the pericardial cavity for cardiac repair. Nature Communications. 3 March 2021. https://doi.org/10.1038/s41467-021-21682-7

Zhenhua Li, Dashuai Zhu, Qi Hui, Jianing Bi, Bingjie Yu, Zhen Huang, Shiqi Hu, Zhenzhen Wang, Thomas Caranasos, Joseph Rossi, Xiaokun Li, Ke Cheng*, Xiaojie Wang*. Injection of ROS‐Responsive Hydrogel Loaded with Basic Fibroblast Growth Factor into the Pericardial Cavity for Heart Repair. Advanced Functional Materials. 4 February 2021. https://doi.org/10.1002/adfm.202004377

Kristen Popowski, Phuong‐Uyen Dinh, Arianna George, Halle Lutz, Ke Cheng*. Exosome therapeutics for COVID‐19 and respiratory viruses. VIEW. 31 January 2021. https://doi.org/10.1002/VIW.20200186

2020
Halle Lutz, Kristen Popowski, Phuong-Uyen Dinh, Ke Cheng*. Advanced Nanobiomedical Approaches to Combat Coronavirus Disease of 2019. Advanced NanoBiomed Research. 28 December 2020. https://doi.org/10.1002/anbr.202000063

Sichen Zhang, Dashuai Zhu, Xuan Mei, Zhenhua Li, Junlang Li, Mengjie Xie, Halle Lutz, Shaowei Wang*, Ke, Cheng*. Advances in biomaterials and regenerative medicine for primary ovarian insufficiency therapy. Bioactive Materials. 26 December 2020. https://doi.org/10.1016/j.bioactmat.2020.12.008

Mengjie Xie, Junlang Li, Sichen Zhang, Dashuai Zhu, Xuan Mei, Zhenzhen Wang, Xiao Cheng, Zhenhua Li, Shaowei Wang*, Ke Cheng*. A trifunctional contraceptive gel enhances the safety and quality of sexual intercourse. Bioactive Materials. 3 December 2020. https://doi.org/10.1016/j.bioactmat.2020.11.031

Xuan Mei, Ke Cheng*. Recent Development in Therapeutic Cardiac Patches. Frontiers in Cardiovascular Medicine. 27 November 2020. https://doi.org/10.3389/fcvm.2020.610364

Pengli Zheng, Miao Fan, Huifang Liu, Yinghua Zhang, Xinyue Dai, Hang Li, Xiaohan Zhou, Shiqi Hu, Xinjian Yang, Yi Jin, Na Yu, Shutao Guo, Jinchao Zhang*, Xing-Jie Liang, Ke Cheng*, Zhenhua Li*. Self-Propelled and Near-Infrared-Phototaxic Photosynthetic Bacteria as Photothermal Agents for Hypoxia-Targeted Cancer Therapy. ACS Nano. 25 November 2020. https://doi.org/10.1021/acsnano.0c08068

Mengrui Liu, Halle Lutz, Dashuai Zhu, Ke Huang, Zhenhua Li, Phuong‐Uyen C. Dinh, Junqing Gao, Yi Zhang, Ke Cheng*. Bispecific Antibody Inhalation Therapy for Redirecting Stem Cells from the Lungs to Repair Heart Injury. Advanced Science. 19 November 2020. https://doi.org/10.1002/advs.202002127
Highlighted in:
Advanced Science News. Link: https://www.advancedsciencenews.com/leveraging-the-lungs-biogenesis-to-repair-the-heart/



Xiao Cheng, Ke Cheng*. Visualizing cancer extravasation: from mechanistic studies to drug development. Cancer and Metastasis Reviews. 6 November 2020. https://doi.org/10.1007/s10555-020-09942-2
Teng Su, Ke Huang, Kyle G. Mathews, Valery F. Scharf, Shiqi Hu, Zhenhua Li, Brianna N. Frame, Jhon Cores, Phuong-Uyen Dinh, Michael A. Daniele, Frances S. Ligler, and Ke Cheng*. Cardiac Stromal Cell Patch Integrated with Engineered Microvessels Improves Recovery from Myocardial Infarction in Rats and Pigs. ACS Biomaterials Science & Engineering. 5 October 2020.
https://doi.org/10.1021/acsbiomaterials.0c00942



Shiqi Hu, Zhenhua Li, Halle Lutz, Ke Huang, Teng Su, Jhon Cores, Phuong-Uyen Cao Dinh, Ke Cheng*. Dermal exosomes containing miR-218-5p promote hair regeneration by regulating β-catenin signaling. Science Advances. 24 July 2020. https://advances.sciencemag.org/content/6/30/eaba1685.full

Kristen Popowski, Halle Lutz, Shiqi Hu, Arianna George, Phuong-Uyen Dinh, Ke Cheng*. Exosome therapeutics for lung regenerative medicine. Journal of Extracellular Vesicles. 29 June 2020. https://doi.org/10.1080/20013078.2020.1785161

Junlang Li, Shiqi Hu, Ke Cheng*. Engineering better stem cell therapies for treating heart diseases. Annals of Translational Medicine. 09 May 2020. doi:10.21037/atm.2020.03.44
Jhon Cores, Phuong‐Uyen C Dinh, Taylor Hensley, Kenneth B Adler, Leonard J Lobo, Ke Cheng*. A pre‐investigational new drug study of lung spheroid cell therapy for treating pulmonary fibrosis. Stem cells Translational Medicine. 18 April 2020. https://doi.org/10.1002/sctm.19-0167


Ke Huang, Emily W Ozpinar, Teng Su, Junnan Tang, Deliang Shen, Li Qiao, Shiqi Hu, Zhenhua Li, Hongxia Liang, Kyle Mathews, Valery Scharf, Donald O Freytes, Ke Cheng*. An off-the-shelf artificial cardiac patch improves cardiac repair after myocardial infarction in rats and pigs. Science Translational Medicine. 08 April 2020. https://stm.sciencemag.org/content/12/538/eaat9683.full


Highlighted in:
Nature Medicine. Link: https://www.nature.com/articles/s41591-020-0904-6
Nature Reviews Cardiology. Link: https://www.nature.com/articles/s41569-020-0388-6

Sydney Stine, Kristen Popowski, Teng Su, Ke Cheng*. Exosome and Biomimetic Nanoparticle Therapies for Cardiac Regenerative Medicine. Current Stem Cell Research & Therapy. 08 March 2020. DOI: 10.2174/1574888×15666200309143924

Phuong-Uyen C Dinh, Dipti Paudel, Hayden Brochu, Kristen D Popowski, M Cyndell Gracieux, Jhon Cores, Ke Huang, M Taylor Hensley, Erin Harrell, Adam C Vandergriff, Arianna K George, Raina T Barrio, Shiqi Hu, Tyler A Allen, Kevin Blackburn, Thomas G Caranasos, Xinxia Peng, Lauren V Schnabel, Kenneth B Adler, Leonard J Lobo, Michael B Goshe, Ke Cheng*. Inhalation of lung spheroid cell secretome and exosomes promotes lung repair in pulmonary fibrosis. Nature communications. 28 February 2020. https://doi.org/10.1038/s41467-020-14344-7

Li Qiao, Shiqi Hu, Ke Huang, Teng Su, Zhenhua Li, Adam Vandergriff, Jhon Cores, Phuong-Uyen Dinh, Tyler Allen, Deliang Shen, Hongxia Liang, Yongjun Li, Ke Cheng*. Tumor cell-derived exosomes home to their cells of origin and can be used as Trojan horses to deliver cancer drugs. Theranostics. 10 February 2020. doi: 10.7150/thno.39434
Zhenhua Li, Shiqi Hu, Ke Huang, Teng Su, Jhon Cores, Ke Cheng*. Targeted anti–IL-1β platelet microparticles for cardiac detoxing and repair. Science advances. 5 February 2020. https://advances.sciencemag.org/content/6/6/eaay0589.full


2019
Shiqi Hu, Zhenhua Li, Jhon Cores, Ke Huang, Teng Su, Phuong-Uyen Dinh, Ke Cheng*.Needle-Free Injection of Exosomes Derived from Human Dermal Fibroblast Spheroids Ameliorates Skin Photoaging. ACS Nano. 26 Aug 2019. https://doi.org/10.1021/acsnano.9b04384


Ke Huang, Zhenhua Li, Teng Su, Deliang Shen, Shiqi Hu, Ke Cheng*. Bispecific Antibody Therapy for Effective Cardiac Repair through Redirection of Endogenous Stem Cells. Advanced Therapeutics. 31 May 2019. https://doi.org/10.1002/adtp.201900009



Feiran Liu, Shiqi Hu, Hua Yang, Zhenhua Li, Ke Huang, Teng Su, Shaowei Wang*, Ke Cheng*. Hyaluronic Acid Hydrogel Integrated with Mesenchymal Stem Cell‐Secretome to Treat Endometrial Injury in a Rat Model of Asherman’s Syndrome. Advanced Healthcare Materials. 30 May 2019. https://doi.org/10.1002/adhm.201900411

Zhenhua Li, Shiqi Hu, Ke Cheng*. Chemical Engineering of Cell Therapy for Heart Diseases. Acc. Chem. Res. 24 May 2019. https://doi.org/10.1021/acs.accounts.9b00137

Peisen Huang, Li Wang, Qing Li, Xiaqiu Tian, Jun Xu, Junyan Xu, Yuyan Xiong, Guihao Chen, Haiyan Qian, Chen Jin, Yuan Yu, Ke Cheng, Li Qian*, Yuejin Yang*. Atorvastatin Enhances the Therapeutic Efficacy of Mesenchymal Stem Cells Derived Exosomes in Acute Myocardial Infarction via Up-regulating Long Non-coding RNA H19. Cardiovasc Res. 22 May 2019. doi: 10.1093/cvr/cvz139.

Qiao L, Hu S, Liu S, Zhang H, Ma H, Huang K, Li Z, Su T, Vandergriff A, Tang J, Allen T, Dinh PU, Cores J, Yin Q, Li Y, Cheng K. microRNA-21-5p dysregulation in exosomes derived from heart failure patients impairs regenerative potential. J Clinical Investigation. 2019 https://doi.org/10.1172/JCI123135

Liu F, Hu S, Wang S, Cheng K. Biomaterials and cell therapies for uterus regeneration. Regenerative Biomaterials. rbz021, https://doi.org/10.1093/rb/rbz021

Shen D, Li Z, Hu S, Huang K, Su T, Liu F, Cheng K. Antibody-Armed Platelets for Regenerative Targeting of Endogenous Stem Cells. Nano Letter. DOI: 10.1021/acs.nanolett.8b04970 link to the paper https://pubs.acs.org/doi/full/10.1021/acs.nanolett.8b04970

Zhenhua Li, Xiaochen Feng, Shutao Gao, Yan Jin, Wencong Zhao, Huifang Liu, Xinjian Yang, Shiqi Hu, Ke Cheng, and Jinchao Zhang. Porous Organic Polymers-coated Band-Aids for Phototherapy of Bacteria-induced Wound Infection, ACS Applied Bio Materials 10.1021/acsabm.8b00676. Link to the paper: https://pubs.acs.org/doi/10.1021/acsabm.8b00676
Berry JL, Zhu W, Tang YL, Krishnamurthy P, Ge Y, Cooke JP, Chen Y, Garry DJ, Yang HT, Rajasekaran NS, Koch WJ, Li S, Domae K, Qin G, Cheng K, Kamp TJ, Ye L, Hu S, Ogle BM, Rogers JM, Abel ED, Davis ME, Prabhu SD, Liao R, Pu WT, Wang Y, Ping P, Bursac N, Vunjak-Novakovic G, Wu JC, Bolli R, Menasché P, Zhang J. Convergences of Life Sciences and Engineering in Understanding and Treating Heart Failure. Circulation Research 2019;124:161–169; Link to the paper https://www.ahajournals.org/doi/10.1161/CIRCRESAHA.118.314216
2018
Ke Huang; Shiqi Hu; Ke Cheng. A New Era of Cardiac Cell Therapy: Opportunities and Challenges. Advanced Healthcare Materials. 10.1002/adhm.2018. Link to the paper: https://onlinelibrary.wiley.com/doi/10.1002/adhm.201801011

Li Z, Shen D, Hu S, Su T, Huang K, Liu F, Hou L, Cheng K. Pretargeting and Bioorthogonal Click Chemistry-Mediated Endogenous Stem Cell Homing for Heart Repair. ACS Nano. 10.1021/acsnano.8b05892, 2018. link to the paper: https://pubs.acs.org/doi/10.1021/acsnano.8b05892

Tang J, Wang J, Huang K, Ye Y, Su T, Qiao L, Hensley MT, Caranasos TG, Zhang J, Gu Z, Cheng K. Cardiac Cell-Integrated Microneedle Patch for Treating Myocardial Infarction. Science Advances,aat9365, 2018. link to the paper: http://advances.sciencemag.org/content/4/11/eaat9365

Quanyin Hu, Wujin Sun, Jinqiang Wang, Huitong Ruan, Xudong Zhang, Yanqi Ye, Song Shen, Chao Wang, Weiyue Lu, Ke Cheng, Gianpietro Dotti, Joshua F. Zeidner, Jun Wang & Zhen Gu*. Conjugation of haematopoietic stem cells and platelets decorated with anti-PD-1 antibodies augments anti-leukaemia efficacy. Nature Biomedical Engineering link to the paper: https://www.nature.com/articles/s41551-018-0310-2

Teng Su, Ke Huang, Hong Ma, Hongxia Liang, Phuong‐Uyen Dinh, Justin Chen, Deliang Shen, Tyler A. Allen, Li Qiao, Zhenhua Li, Shiqi Hu, Jhon Cores, Brianna N. Frame, Ashlyn T. Young, Qi Yin, Jiandong Liu, Li Qian, Thomas G. Caranasos, Yevgeny Brudno, Frances S. Ligler, Ke Cheng* . Platelet‐Inspired Nanocells for Targeted Heart Repair After Ischemia/Reperfusion Injury. Advanced Functional Materials link to the paper: https://doi.org/10.1002/adfm.201803567


Xiaolin Cui, Junnan Tang, Yusak Hartanto, Jiabin Zhang, Jingxiu Bi, Sheng Dai, Shi Zhang Qiao, Ke Cheng*, Hu Zhang*. NIPAM-based Microgel Microenvironment Regulates Cardiac Stomal Cells.ACS APPL MATER INTER link to the paper: https://pubs.acs.org/doi/10.1021/acsami.8b09757

Z. Li, S. Hu and K. Cheng. Platelets and their biomimetics for regenerative medicine and cancer therapies. J Materials Chemistry B. link to the paper: https://pubs.rsc.org/en/content/articlepdf/2014/TB/C8TB02301H?page=search

Su T, Huang K, Daniele MA, Hensley MT, Young A, Tang J, Allen TA, Vandergriff AC, Erb PD, Ligler FS, Cheng K. Cardiac Stem Cell Patch Integrated with Microengineered Blood Vessels Promotes Cardiomyocyte Proliferation and Neovascularization After Acute Myocardial Infarction. ACS Applied Materials & Interfaces.2018-09-06 link to the paper: https://pubs.acs.org/doi/10.1021/acsami.8b13571

Mihako E, Huang K, Sproul Erin, Cheng K, Brown A. Targeted Treatment of Ischemic and Fibrotic Complications of Myocardial Infarction Using a Dual-Delivery Microgel Therapeutic. ACS Nano. July 17, 2018. link to the paper: https://pubs.acs.org/doi/10.1021/acsnano.8b01977

Liang H, Huang K, Su T, Li Z, Hu S, Dinh PU, Wrona EA, Shao C, Qiao L, Vandergriff AC, Hensley MT, Cores J, Allen T, Zhang H, Zeng Q, Xing J, Freytes DO, Shen D, Yu Z, Cheng K. Mesenchymal Stem Cell/Red Blood Cell-Inspired Nanoparticle Therapy in Mice with Carbon Tetrachloride-Induced Acute Liver Failure. ACS Nano. 2018 Jun 26. link to the paper: https://pubs.acs.org/doi/10.1021/acsnano.8b00553

Hu S, Ogle B, Cheng K. Body Builder: from Synthetic Cells to Engineered Tissue, Current Opinion in Cell Biology 5: 37-42, 2018. link to the paper: https://www.sciencedirect.com/science/article/pii/S0955067418300292

Fagg WS, Liu N, Yang MJ, Cheng K, Chung E, Kim JS, Wu G, Fair J. Magnetic Targeting of Stem Cell Derivatives Enhances Hepatic Engraftment into Structurally Normal Liver. Cell Transplant. 2017:1868-1877. doi: 10.1177/0963689717737320. link to the paper: https://www.ncbi.nlm.nih.gov/pmc/articles/PMC5802632/

Vandergriff A, Huang K, Shen D, Hensley MT, Qian L, Caranasos TG, Cheng K. Targeting regenerative exosomes to myocardial infarction using cardiac homing peptide. Theranostics. 2018; 8(7):1869-1878 (Cover Image) link to the paper: http://www.thno.org/v08p1869.htm


Tang J, Su T, Huang K, Dinh PU, Wang Z, Vandergriff AC, Hensley MT, Cores J, Allen T, Li TS, Sproul E, Mihalko E, Lobo LJ, Ruterbories L, Lynch A, Brown AC, Caranasos TG, Shen D, Stouffer GA, Gu Z, Zhang J, Cheng K. Targeted repair of heart injury by stem cells fused with platelet nanovesicles. Nature Biomedical Engineering. 2, 17–26 (2018) link to the paper: https://www.nature.com/articles/s41551-017-0182-xJunnan Tang, Jhon Cores, Ke Huang, Xiaolin

Junnan Tang, Jhon Cores, Ke Huang, Xiaolin Cui, Luo Lan, Jinying Zhang, Taosheng Li, Li Qian, Ke Cheng. Concise Review: Is Cardiac Cell Therapy Dead? Embarrassing trial outcomes and new directions for the future. Stem Cells Translational Medicine. 7:354-359, 2018 link to the paper: https://www.ncbi.nlm.nih.gov/pmc/articles/PMC5866934/

2017
Tang J, Cui X, Caranasos TC, Hensley MT, Vandergriff AC, Hartanto Y, Shen D, Zhang H, Zhang J, Cheng K. Heart repair using nanogel encapsulated cardiac stem cells in mice with myocardial infarction. ACS Nano. 2017 Oct 24;11(10):9738-9749 link to the paper: https://pubs.acs.org/doi/10.1021/acsnano.7b01008

Cores J, Hensley MT, Kinlaw K, Rikard SM, Dinh PU, Paudel D, Tang J, Vandergriff AC, Allen TA, Li Y, Liu J, Niu B, Chi Y, Caranasos T, Lobo LJ, Cheng K.Safety and Efficacy of Allogeneic Lung Spheroid Cells in a Mismatched Rat Model of Pulmonary Fibrosis. Stem Cells Transl Med. 2017 Aug 7. doi: 10.1002/sctm.16-0374. [Epub ahead of print]
Dinh PC, Cores J, Hensley MT, Vandergriff AC, Tang J, Allen TA, Caranasos TG, Adler KB, Lobo LJ, Cheng K.Derivation of therapeutic lung spheroid cells from minimally invasive transbronchial pulmonary biopsies. Respir Res. 2017 Jun 30;18(1):132. doi: 10.1186/s12931-017-0611-0.
Lan L, Tang J, Nishi K, Yan C, Dinh PU, Cores J, Kudo T, Zhang J, Li T, and Cheng K. Fabrication of Synthetic Mesenchymal Stem Cells for the Treatment of Acute Myocardial Infarction in Mice. Circulation Research. 2017Mar 15. pii: CIRCRESAHA.116.310374. doi: 10.1161/CIRCRESAHA.116.310374


Tang J, Shen D, Caranasos TG, Wang Z, Allen TA, Vandergriff A, Hensley MT, Dinh PU, Cores J, Li TS, ZhangJ, Kan Q, and Cheng K. Therapeutic microparticles functionalized with biomimetic cardiac stem cell membranes and secretome. Nature Communications. 2017 Jan 3;8:13724. doi: 10.1038/ncomms13724

Tang J, Vandergriff A, Wang Z, Hensley M, Cores J, Allen T, Dinh PU, Zheng J, Caranasos T, Cheng K. A Regenerative Cardiac Patch Formed by Spray Painting of Biomaterials onto the Heart. Tissue Engineering 2017 Jan 9. doi: 10.1089/ten.TEC.2016.0492
MT Hensley, Tang J, Woodruff K, Defrancesco T, Tou S, Williams CM, Breen M, Meurs K, Keene B, Cheng K. Intracoronary allogeneic cardiosphere-derived stem cells are safe for use in dogs with dilated cardiomyopathy. J Cell Mol Medicine 2017 Mar 15. doi: 10.1111/jcmm.13077
Wang Z, Dong N, Wu Q, Cheng K. Transplantation of human villous trophoblasts preserves cardiac function in mice with acute myocardial infarction. J Cell Mol Med. Accepted February 2017.
2016
Allen TA, Gracieux D, Talib M, Tokarz DA, Hensley MT, Cores J, Vandergriff A, Tang J, de Andrade JB, Dinh PU, Yoder JA, Cheng K. “Angiopellosis as an Alternative Mechanism of Cell Extravasation.” Stem Cells. 2016 Jun 28.
Shen D, Tang J, Hensley MT, Li T, Caranasos TG, Zhang T, Zhang J, Cheng K. “Effects of Matrix Metalloproteinases on the Performance of Platelet Fibrin Gel Spiked With Cardiac Stem Cells in Heart Repair.” Stem Cells Translational Medicine. 2016 Apr 25.
2015
Andrade JN, Tang J, Hensley MT, Vandergriff A, Cores J, Henry E, Allen TA, Caranasos TG, Wang Z, Zhang T, Zhang J, Cheng K. “Rapid and Efficient Production of Coronary Artery Ligation and Myocardial Infarction in Mice Using Surgical Clips.” PLoS One. 2015 Nov 24; 10(11):e0143221.
Vandergriff A, de Andrade JB, Tang J, Hensley MT, and Cheng K. “Intravenous administration of cardiac progenitor cell-derived exosomes mediates heart regeneration after doxorubicin-induced dilated cardiomyopathy.” Stem Cell International. 2015. Epub 2015 August 17.
Tang J, Shen D, Zhang J, Ligler FS, Cheng K. “Bispecific antibodies, nanoparticles and cells: bringing the right cells to get the job done.” Expert Opinion on Biological Therapies. 2015;15(9):1251-5
Cores J, Caranasos TG, Cheng K. “Magnetically Targeted Stem Cell Delivery for Regenerative Medicine.” Journal of Functional Biomaterials. 2015 June 6.
Henry E, Cores J, Hensley MT, Anthony S, Vandergriff A, de Andrade JBM, Allen T, Caranasos TG, Lobo LJ, Cheng K. “Adult Lung Spheroid Cells Contain Progenitor Cells and Mediate Regeneration in Rodents with Bleomycin-Induced Pulmonary Fibrosis.” Stem Cells Translational Medicine. 2015.
Vandergriff A, Hensley TM, Cheng K. “Cryopreservation of Cardiomyocytes.” Methods in Molecular Biology. 1299:153-60. 2015.
Hensley MT, de Andrade J, Meurs K, Keene B, Tang J, Piedrahita J, Caranasos TG, Li TS, Cheng K. “Regenerative potential of canine cardiac stem cells.” Journal of Cellular and Molecular Medicine. 19(8):1805-13. 2015.
Vandergriff A, Hensley MT, Cheng K. “Cryoperservation of cardiomyocytes for cell-based assay.” Journal of Visual Experiments. 2015.
Kanazawa H, Tseliou E, Malliaras K, Yee K, Dawkins JF, De Couto G, Smith RR, Kreke M, Seinfeld J, Middleto RC, Cheng K, Luthringer D, Valle I, Chowdhury S, Fukuda K, Makkar RR, Marbán L . “Cellular post-conditioning: allogeneic cardiosphere-derived cells reduce infarct size and attenuate microvascular obstruction when administered after reperfusion in pigs with acute myocardial infarction.” Circulation Heart Failure. 8(2):322-32. 2015.
2014
Vandergriff A, Hensley TM, Henry ET, Shen D, Anthony S, Zhang J, Cheng K. “Magnetic targeting of cardiosphere-derived stem cells with ferumoxytol nanoparticles for treating rats with myocardial infarction.” Biomaterials. 35:8528-39. 2014.
Cheng K (co-corresponding), Ibrahim A, Hensley MT, Sun B, Liu W, Smith RR, Marbán E. “CD90/Thy-1-negative cardiosphere-derived cells exhibit augmented regenerative potency in humans and mice with myocardial infarction.” Journal of the American Heart Association. 2014. In press.
Cheng K (co-corresponding), Shen D, Hensley TM, Sun D, Malliaras K, De Couto G, Middleton RC, Marbán E . “Magnetic antibody-linked nanomatchmakers for therapeutic cell targeting.” Nature Communications. 5:4880. 2014.
Xie Y, Ibrahim A, Cheng K, Malliaras K, Shen D, Sun B, Cho HC, Marbán E . “Human Cardiosphere-derived Cells Stimulate Cardiomyocyte Proliferation via β1 Integrin Signaling.” Stem Cells. 2014. Epub ahead of print.
Ibrahim A, Cheng K, Marbán E . “Exosomes as critical agents of cardiac regeneration triggered by cell therapy.” Stem Cell Reports. 2:606-19. 2014.
Aminzadeh MA, Tseliou E, Sun B, Cheng K, Malliaras K, Makkar RR, Marbán E . “Therapeutic efficacy of cardiosphere-derived cells in a transgenic mouse model of nonischemic dilated cardiomyopathy.” European Heart Journal. 2014.Epub ahead of print.
Cheng K, Malliaras K, Smith RR, Shen D Sun B, Blusztajn A, Xie Y, Ibrahim A, Aminzadeh MA, Liu W, Li TS, De Robertis MA, Marbán L, Czer LS, Trento A, Marbán E . “Human cardiosphere-derived cells from advanced heart failure patients exhibit augmented functional potency in a mouse model of myocardial infarction.” Journal of the American College of Cardiolology Heart Failure. 2:49-61. 2014.
Malliaras K, Makkar RR, Smith RR, Cheng K, Wu E, Bonow RO, Marbán L, Mendizabal A, Cingolani E, Johnston PV, Gerstenblith G, Schuleri KH, Lardo AC, Marbán E . “Intracoronary cardiosphere-derived cells after myocardial infarction: evidence of therapeutic regeneration in the final 1-year results of the CADUCEUS trial (CArdiosphere-Derived aUtologous stem CElls to reverse ventricUlar dySfunction).” Journal of the American College of Cardiolology. 63:110-22. 2014.
2013
Malliaras K, Zhang Y, Seinfeld J, Galang G, Tseliou E, Cheng K, Sun B, Aminzadeh M, Marbán E . “Cardiomyocyte proliferation and progenitor cell recruitment underlie therapeutic regeneration after myocardial infarction in the adult mouse heart.” EMBO Molecular Medicine. 5:191-209. 2013.
Malliaras K, Smith RR, Kanazawa H, Yee K, Seinfeld J, Tseliou E, Dawkins JF, Kreke M, Cheng K, Luthringer D, Ho CS, Blusztajn A, Valle I, Chowdhury S, Makkar RR, Dharmakumar R, Li D, Marbán L, Marbán E . “Validation of contrast-enhanced MRI to monitor regenerative efficacy after cell therapy in a porcine model of convalescent myocardial infarction.” Circulation. 128:2764-75. 2013.
2012
Makkar RR, Smith RR, Cheng K, Malliaras K, Thomson LE, Berman D, Czer LS, Marbán L, Mendizabal A, Johnston PV, Russell SD, Schuleri KH, Lardo AC, Gerstenblith G, Marbán E . “Intracoronary cardiosphere-derived cells for heart regeneration after myocardial infarction (CADUCEUS): a prospective, randomised phase 1 trial.” Lancet. 379:895-904. 2012.
Cheng K, Blusztajn A, Shen D, Li TS, Sun B, Galang G, Zarembinski TI, Prestwich GD, Marbán E, Smith RR, Marbán L . “Functional performance of human cardiosphere-derived cells delivered in an in situ polymerizable hyaluronan-gelatin hydrogel.” Biomaterials. 33:5317-24. 2012.
Shen D, Cheng K (co-corresponding author), Marbán E . “Dose-dependent functional benefit of human cardiosphere transplantation in mice with acute myocardial infarction.” Journal of Cellular and Molecular Medicine. 16:2112-6. 2012.
Cheng K, Shen D, Xie Y, Cingolani E, Malliaras K, Marbán E . “Mechanism of extravasation of infused regenerative cells from microvessels into tissue parenchyma.” Stem Cells. 30:2835-42. 2012.
Lai Y, Cheng K (co-first author), Kisaalita WS . “Three Dimensional Neuronal Cell Cultures More Accurately Model Voltage Gated Calcium Channel Functionality in Freshly Dissected Nerve Tissue.” Plos One. 7:e45074. 2012.
Cheng K, Malliaras K, Shen D, Smith J, Houde C, Galang G, Sun B, Marbán E . “Intramyocardial injection of platelet gel promotes endogenous repair and augments cardiac function in rats with myocardial infarction.” Journal of the American College Cardiology. 59:245-53. 2012.
Cheng K, Shen D, Smith J, Galang G, Sun B, Zhang J, Marbán E . “Transplantation of platelet gel spiked with cardiosphere-derived cells boosts structural and functional benefits relative to gel transplantation alone in rats with myocardial infarction.” Biomaterials. 33:2872-9. 2012.
Cheng K, Blusztajn A, Shen D, Li TS, Sun B, Galang G, Zarembinski TI, Prestwich GD, Marbán E, Smith RR, Marbán L . “Functional performance of human cardiosphere-derived cells delivered in a Hyaluronan-Gelatin hydrogel.” Biomaterials. 33:5317-24. 2012.
Cheng K, Malliaras K, Li T-S, Sun B, Houde C, Galang G, Matsushita N, Marbán E . “Magnetic enhancement of cell retention, engraftment and functional benefit after intracoronary delivery of cardiac-derived stem cells in a rat model of ischemia/reperfusion.” Cell Transplantation. 21:1121-35. 2012.


